golodanie2.ru
golodanie2.ru
Найти
Golodanie2 リップル
»
ビット コイン
» Merkle root ビット コイン (99) 사진
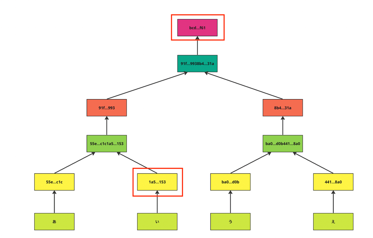
Merkle root ビット コイン (99) 사진
0
1
2
3
4
5
04 февраль
0
0
ビット コイン
Похожие статьи
ブルーム フィルタ ビット コイン (99) 사진
ビット コイン 実況 2ch (97) 사진
迷惑 メール ビット コイン 要求 (99) 사진
迷惑 メール ビット コイン 送金 (99) 사진
ビット コイン ランサム ウェア (99) 사진